行事予定
教育課程
学校教育内容の配列表
諸証明の発行
諸証明発行についてのお知らせ
緊急時の対応
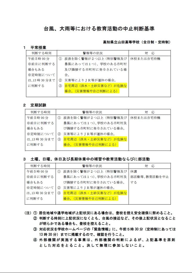
台風、大雨等における教育活動の中止判断基準
新型コロナウイルスへの
対応について
・新型コロナウイルス感染症対策に伴う休業等における学習保障について
(令和3年9月10日付)こちら
・ゴールデンウィーク期間中の過ごし方について
(令和3年4月30日付)こちら
・本校で新型コロナウィルス感染が確認された場合の
対応について(令和2年12月10日付)こちら
・学校の教育活動の再開について(令和2年5月14日付)こちら
・学校の教育活動の一部再開に(補習)ついて(令和2年5月7日付)こちら
・臨時休校期間の延長並びに登校日について(令和2年4月30日付)こちら
・充実した家庭学習生活を送るために(令和2年4月28日付)こちら
・山田高校における感染防止対策について(令和2年4月27日付)こちら
・学校再開時の時間割(5/7(木)・5/8(金))について(令和2年4月24日付)こちら
・5/7(木)の学校再開に伴うお知らせについて(令和2年4月21日付)こちら
・臨時休校期間の延長について(令和2年4月17日付)こちら
・新型コロナウイルス感染症対策のための臨時休業中のお子様の
心のケアについて(令和2年4月17日付)こちら
・皆さんがやるべき5つのこと(令和2年4月14日付)こちら
・登校日の取りやめについて(令和2年4月13日付)こちら
・生徒の皆さんへ(令和2年4月10日付)こちら
・新型コロナウイルス感染症対策のための臨時休業について
(令和2年4月8日付)はこちら
・学校の再開について(第3報・令和2年4月6日付)はこちら
・学校の再開について(第2報・令和2年4月5日付)はこちら
・学校の再開について(令和2年4月2日付)はこちら
・3月28日以降の春季休業期間中における部活動等の再開について(令和2年3月25日付)はこちら
・3月20日以降の春季休業期間中における生徒のみなさんの活動について(令和2年3月17日付)はこちら
・学校からのお知らせ(令和2年3月13日付)はこちら
・生徒の皆さんへ(令和2年3月3日付)はこちら
・臨時休業期間における過ごし方について(令和2年3月3日付)はこちら
・新型コロナウイルス感染症対策のための県立学校における一斉臨時休業について(令和2年3月1日付)はこちら
・新型コロナウイルス感染症対策のための臨時休業について(令和2年2月28日付)はこちら
・新型コロナウイルスへの対応について(令和2年2月26日付)はこちら






20024_07_19_夏休みの過ごし方について_R6夏.pdf